Innehåll
Ett komplett startpaket med dörrbox innehåller följande komponenter.
- Porttelefon med kamera
- Väggbox för delvis infällt montage
- Dörrbox
- Anslutningskabel (Dörrbox <-> Porttelefon)
1 | 2 | 3 | 4 |
|
|
|
|
|
|
|
|
Ett komplett paket med porttelefon utan dörrbox innehåller.
- Porttelefon med kamera
- Väggbox för delvis infällt montage
Beskrivning
Utöver startpaketet så behöver du vara utrustad med en POE+ (802.3 AT) switch,
denna kan beställas som tillval Art nr 153-100, el-lås i dörren samt en internetanslutning.
Om objektet inte har tillgång internetanslutning kontakta någon av våra säljare så
kan de hjälpa er med någon av våra M2M lösningar.
Teknisk information
Dimensioner
Infälld: 324x130x60mm
Väggmonterad: 324x130x33mm
Ström
Matningsspänning: 12V DC vid ej PoE
POE: 802.3af
Strömförbrukning min: 300mA
Strömförbrukning max: 1000mA
Ethernet
Ethernet: 1 RJ45, 10/100Mbps adaptive
IK/IP-klass
IP-klass: IP65
IK-klass: IK06
Temperaturområde
Användning: -30 °C + 55°C
Förvaring: -40 °C + 70°C
Fukt: 10-90%
Installation kortfattad
- Börja med att förlägga en nätverkskabel ifrån den plats där inkommande internet
eller närmaste switch finns belägen, dock max 100 meter. Till den aktuella dörren
där porttelefonen skall monteras. O.B.S Kabeln skall minst vara av typ CAT 5E. - Montera dörrboxen i närheten av aktuell dörr. Kontaktera den nätverkskabeln
som nyss har förlagts med en RJ45 kontakt i båda ändar enligt standard T568B
se bild nedan.
- Mät ut rekommenderad installationshöjd (1495mm) från mark eller (1250mm)
vid montering i handikappanpassad höjd.Se avsnitt Installationshöjd för med detaljerad beskrivning - Montera väggbox så att det nytagna hålet centrerar i öppning i centrum på dörrbox.
skruva fast dörrbox. - ’VIKTIGT: om dörrbox används skall kabel mellan dörrbox och porttelfon utföras enligt avsnitt porttelefonkabel.
- Anslut RJ45 kontakt i dörrbox i RJ45 kontakt märkt med pilar riktat utåt.
- Anslut RJ45 kontakt i dörrbox ifrån inkommande kabel i kontakt märkt med pil inåt.
- Om allt är korrekt anslutet Tänds POE+ dioden på kretskortet,
- Dra in el-lås kabeln till dörrboxen och anslut på skruvarna märkt el-lås.
VIKTIGT: ANVÄND ALLTID SKYDDSDIODER PÅ ELLÅS/ELSLUTBLECK,
MONTERA SÅ NÄRA LÅS SOM MÖJLIGT. - Om Öppningsknapp används anslut denna till ingång märkt öppningsknapp
Om dörrautomatik skall öppnas vid godkänd öppning anslut denna på extra reläet
som finns i dörrbox. - Om Porttelefonen ansluts till ett nätverk där DHCP inte är aktiverat ställ då in
en fast ip i porttelefonen genom att följa instruktionen under uppstart. - Din porttelefon är installerad.
Installationshöjd
Om möjligt rekommenderas en installationshöjd om 1495mm centrum vilket ger en kamera höjd om 1600mm.

Installationssätt
Porttelefonen kan installeras ett flertal olika sätt se nedan instruktioner.
Delvis ytmonterat (Standard)
Detta är standard alternativet för installation. Detta installationssätt innebär att en väggbox
om 20mm används vilket gör att Porttelefonen bygger ca 25mm ifrån vägg.
Denna installationsmetod kräver att man använder sig av en installationsdosa t.ex. rotdosa eller
apparatdosa bakom där kabeln kommer och där kontakter kan föras in. I befintlig fasad kan även ett motsvarande hål göras i väggen med ett min. djup av 25mm.
Ytmonterat
Om det ej är möjligt att fälla in porttelefonens kabelgenomföring kan en djupare väggbox användas, denna bygga ca 40mm vilket innebär att porttelefonen bygger motsvarande ifrån vägg. Med denna vägg box kan kabel föras in ifrån valfritt håll. Denna väggbox kan köpas som tillval med art nr: 153-008
Infälld
Vid ny produktion eller t.ex. i hissmontage kan originalboxen fällas in i fasaden 25mm.
Detta montage medför att endast porttelefonen 5mm front ligger utanför fasad.
OEM
Har du en befintligt hålbild som är större än angivna mått eller önskan om ett speciellt installationssätt kontakta våran säljavdelning så guidar dem och någon av våra duktiga utvecklare er till en smakfull lösning.
Installationssätt
Rekommenderat installationssätt är att dra nätverkskabel ifrån POE+ switch direkt till dörrmiljö,
Obs. att endast 1 kabel behövs fram till porttelefon ifrån switch då porttelefon, el-lås ström försörjes via POE+ Switch ‘en. placera dörrbox direkt i dörrmiljö eller direkt i dess närhet. Anslut nätverkskabeln i dörrbox. Anslut därefter dörravkännare, öppningsknapp, el-lås på resp. ingång.
Inkoppling POE+/Powerkort 1.09
NÄTVERKSKABEL POE+
När du har förlagt kabeln är det dags att montera dörrbox.
Dörrboxen monteras med fördel i dörrmiljön eller i dess direkta närhet.
om undertak finns montera den gärna dolt.
Skruva fast dörrbox i vägg med 2st skruv.
Kontaktera inkommande nätverkskabel med en RJ45 kontakt enligt standard T568B
Se bild nedan.
Kontaktera kabeln även i andra änden vid switch en.
När båda ändar är kontrakterade rekommenderas det starkt att man testar
kabeln med en nätverkstestare för att kontrollera att allt är kopplat riktigt.
När du kontrollerat att kabel är hel anslut den i POE+ switch,
Anslut sedan nätverkskabeln i ingång på dörrbox märkt med INK-POE+ och pil in

Om allt är som det skall startar nu POE+ modulen i dörrboxen och Led POE+ ok tänds.
på det mindre undercentralkortet skall även Power tändas.
Anslut sedan porttelefon i uttag märkt R29 / PU-100 och med pilar riktade utifrån kortet.
när den är monterad på vägg. Porttelefonen startar upp.
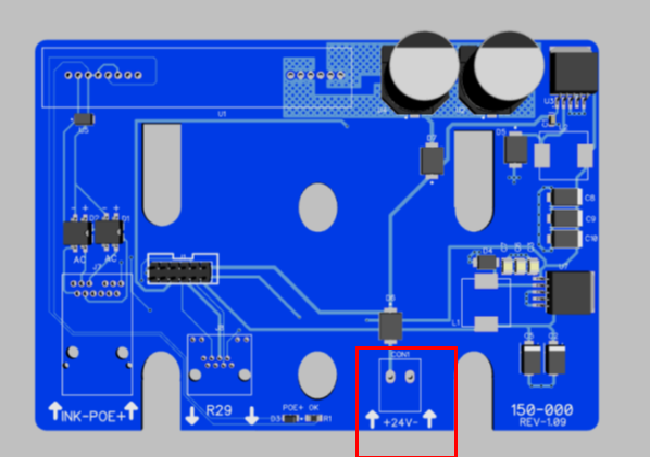
NÄTVERKSKABEL + Extern strömförsörjning
När du har förlagt kabeln är det dags att montera dörrbox.
Dörrboxen monteras med fördel i dörrmiljön eller i dess direkta närhet.
om undertak finns montera den gärna dolt.
Skruva fast dörrbox i vägg med 2st skruv.
Kontaktera inkommande nätverkskabel med en RJ45 kontakt enligt standard T568B
Se bild nedan.
Kontaktera kabeln även i andra änden vid switch en.
När båda ändar är kontrakterade rekommenderas det starkt att man testar
kabeln med en nätverkstestare för att kontrollera att allt är kopplat riktigt.
När du kontrollerat att kabel är hel anslut den i switch,

1. Anslut sedan nätverkskabeln i ingång på dörrbox märkt med INK-POE+ och pil in
2. Anslut därefter inkommande spänning 24v på Plinten märkt med två stora pilar samt
texten 24V, det är endast på denna plats och ingen annanstans på kortet man får ansluta
inkommande spänning.
Anslut sedan porttelefon i uttag märkt R29 / PU-100 och med pilar riktade utifrån kortet.
när den är monterad på vägg. Porttelefonen startar upp.
TOP Kort V1.6x UC kort
När porttelefonen startat skall Alive led på det minde kortet blinka var 5:e sekund.
detta indikerar att porttelefonen pratar med dörrboxen.
J2: El-lås ansluts på J2. Ett normalt el-lås ansluts med + på skruv 1 +/NO samt
mitten skruven -.
J3 Används för att ställa in ellås spänning mellan 12V eller 24V beroende på vilket lås
du väljer att använda dig av.
VIKTIGT: använd skyddsdiod på låset/el-slutblecket då spänningsspiken vid
låsning av lås annars kan skada elektronik i dess närhet.
Öppningsknapp ansluts på J9.
Om dörravkännare används (Magnetkontakt) anslut denna på J8, annars måste
ingång byglas för att ellås skall låsas upp.
Om dörr använder dörrautomatik ansluter du starta pulsen för denna på J7
utgång J7 är fördröjd 2 sekunder emot J2 El-lås vilket gör att låset hinner låsa upp
innan dörrautomatik startar.
Har du armbågskontakter till dörrautomatiken kan dessa anslutas parallellt med öppningsknapp.
Om dörren ex. skall driva ett externt motorlås eller produkt som kräver permanent spänning
kan denna spänning tas ifrån ifrån plint J5. Kortet spänning ställs in mellan 12/24v via DIP märkt spänning.
Denna spänning får inte användas för porttelefonen.
O.B.S J5 är en Spännings UTGÅNG här får inte under några omständigheter Inkommande spänning anslutas.
O.B.S J5 er en Spennings UTGANG her under ingen omstendigheter Innkommende spenning må kobles til.
Porttelefonkabel Rev1.
Porttelefonkabel rev1. kännetecknas med att kabeln har färgerna
- Vitorange/Orange
- vitgrön/Grön
- vitblå/Blå
- vitbrun/Brun
Till porttelefonen används de två överblivna paren vitbrun/brun för 12v +/- samt vitblå/blå för kommunikation tillbaka till dörrbox A/B.
Detta innebär att RJ45 kontakten som kontakteras i R29s ände skall kontakteras utan dessa par enligt bild.

De två paren ansluts enligt nedan på porttelefonens plint för kommunikation och spänning.
Vitblå/Blå ansluts på Rs-485. Vitblå på A samt blå på B.
Vitbrun/brun ansluts på porttelefonens 12V vitbrun + resp. brun – (OBS ENDAST 12V)
Om porttelefonen spänningsmatas ifrån annat håll med 12v. måste endå A/B samt GND ifrån dörrbox anslutas för att få samma spänningspotential för kommunikationen.

Porttelefonkabel Rev2.
Porttelefonkabel rev2 kännetecknas med att kabeln har färgerna att ett av paren är utbytt till Röd/Svar och
är av ren kopplar för att tillåta längre längder än traditionell nätverkskabel.
- Vitorange/Orange
- vitgrön/Grön
- vitbrun/Brun
- röd/svar
Till porttelefonen används de två överblivna paren röd/svart för 12v +/- samt vitbrun/brun för kommunikation tillbaka till dörrbox A/B.
Detta innebär att RJ45 kontakten som kontakteras i R29s ände skall kontakteras utan dessa par enligt bild.

De två paren ansluts enligt nedan på porttelefonens plint för kommunikation och spänning.
Vitbrun/Brun ansluts på Rs-485. Vitbrun på A samt brun på B.
Röd/Svart ansluts på porttelefonens 12V+ (RÖD) resp. – (Svart) OBS ENDAST 12V
Om porttelefonen spänningsmatas ifrån annat håll med 12v. måste endå A/B samt GND ifrån dörrbox anslutas för att få samma spänningspotential för kommunikationen.
Uppstart
När installationen är färdigställd är det dags för uppstart av porttelefonen.
- Anslut Spänningskontakten i den passande kontakten samt nätverkskontakten
i motsvarande kontakt.
KOM IHÅG monteras porttelefon utomhus skall Täckkåpan användas för att uppnå IP klassning. - När enheten är startad möts du av gränssnittet nedan

- Om ditt nätverk har DHCP aktiverat (automatisk tilldelning av IP-adress) behöver
du normalt bara starta upp porttelefonen.
Har ditt nätverk inte DHCP aktiverat måste du tilldelas en fast IP-adress (statisk)
se kapitel Konfigurering… - Nu är den lokala uppstarten klar och resterande installation sker i tjänsten
www.axessa.cloud
Konfigurering
När du har startat porttelefonen kan du behöva ändra några parametrar, detta görs i konfigureringsmenyn. Konfigureringsmenyn nås genom
att man klicka på knappsatsen och sedan slår koden ”9999”

Nu öppnas en kod vy i denna matas installatörskod in klicka på ok. Nu är du inne i installationsvyn.
i denna vy kan man ställa IP, Klocka, datum, samt tidzoner.
IP-adress
Om du behöver ställa om mellan DHCP (Standard) eller Statisk gör du enligt följande.
gå in i installationsmenyn enligt instruktion under uppstart. Välj meny ”Address”.

Genom att klicka på DHCP avmarkeras kryssrutan, i samband med detta visasett antal textboxar där du kan ange IP, Subnät, Gateway, DNS Klicka spara.
Info
Under denna meny kan du finna information om enheten t.ex. MAC adress, IP samt firmware
version.
Restore
Om du behöver radera porttelefonen på alla inställningar kan detta göras lokalt genom att
klicka på knappen restore, då återställs enheten till leveransläge.
Time
Under menyn time kan tidzon samt tidsinställningar matas in. Detta är normalt redan inställt vid leverans.
Cloud Server
Denna meny får inte ändras om inte detta påvisas av Axessa supporttekniker.
Externa system
Axessa R29s har stöd för anslutning till externa system.
idagsläget finns stöd för (RCO via DB50w, Aptus via data clock kort, Arx via wiegand).
Systemet kan utöver ovan integrera emot de flesta system som har wiegand ingång,
en Axessa supporttekniker kan vara behjälplig vid installation eller testning.
Wiegand ansluts på WG_D0 / WG_D1
Checkbox öppen dörr aktiveras genom slutning mellan GND -> DOORA
Dörröppning sker via Relä A COM/NO/NC
R29s inkopplingsplint






