Innehåll
Ett komplett startpaket innehåller följande komponenter.
- Kortläsare
- Dörrbox
- Anslutningskabel (Dörrbox <-> Porttelefon)
1 | 2 | 3 |
|
|
|
Beskrivning
Utöver startpaketet så behöver du vara utrustad med en POE+ (802.3 AT) switch,
denna kan beställas som tillval Art nr 153-100, el-lås i dörren samt en internetanslutning.
Om objektet inte har tillgång internetanslutning kontakta någon av våra säljare så
kan de hjälpa er med någon av våra M2M lösningar.
Installation kortfattad
- Börja med att förlägga en nätverkskabel ifrån den plats där inkommande internet
eller närmaste switch finns belägen, dock max 100 meter. Till den aktuella dörren
där kortläsaren skall monteras. O.B.S Kabeln skall minst vara av typ CAT 5E. - Montera dörrboxen i närheten av aktuell dörr. Kontaktera den nätverkskabeln
som nyss har förlagts med en RJ45 kontakt i båda ändar enligt standard T568B
se bild nedan.
- Mät ut rekommenderad installationshöjd (1150mm) från mark.
Se avsnitt Installationshöjd för med detaljerad beskrivning - Montera bakplattan så att det nytagna hålet centrerar i öppning i centrum på dörrbox.
skruva fast dörrbox. - För kabel genom hålet från väggbox sidan (utsida) till insida.
- Anslut Kortläsarkabeln i dörrbox i på 8poligkontakt.
- Anslut RJ45 kontakt i dörrbox ifrån inkommande kabel i kontakt märkt med pil inåt.
- Om allt är korrekt anslutet Tänds POE+ dioden på kretskortet,
- Dra in el-lås kabeln till dörrboxen och anslut på skruvarna märkt el-lås.
VIKTIGT: ANVÄND ALLTID SKYDDSDIODER PÅ ELLÅS/ELSLUTBLECK,
MONTERA SÅ NÄRA LÅS SOM MÖJLIGT. - Om Öppningsknapp används anslut denna till ingång märkt öppningsknapp
- Om Porttelefonen ansluts till ett nätverk där DHCP inte är aktiverat ställ då in
en fast ip igenom att starta upp dörrbox och anslut till WIFI spot märkt Axessa C60. - Din kortläsare är installerad.
Installationshöjd
Om möjligt rekommenderas en installationshöjd om 1495mm centrum vilket ger en kamera höjd om 1600mm.

Installationssätt
Rekommenderat installationssätt är att dra nätverkskabel ifrån POE+ switch direkt till dörrmiljö,
Obs. att endast 1 kabel behövs fram till dörrbox ifrån switch el-lås strömförsörjes via POE+ Switch ‘en. placera dörrbox direkt i dörrmiljö eller direkt i dess närhet. Anslut nätverkskabeln i dörrbox. Anslut därefter dörravkännare, öppningsknapp, el-lås samt kortläsens kabel på resp. ingång.
Viktigt: Kabel mellan kortläsare och dörrbox måste vara rakkablerad, om en partvinnad kabel används
kan problem med kommunikation mellan kortläsare och dörrbox uppstå. Om annan kabel ej kan användas
koppla D0 och D1 i olika par.

Inkoppling dörrbox
När du har förlagt kabeln är det dags att montera dörrbox.
Dörrboxen monteras med fördel i dörrmiljön eller i dess direkta närhet.
om undertak finns montera den gärna dolt.
Skruva fast dörrbox i vägg med 2st skruv.
Kontaktera inkommande nätverkskabel med en RJ45 kontakt enligt standard T568B
Se bild nedan.
Kontaktera kabeln även i andra änden vid POE+ switch en.
När båda ändar är kontakterade rekommenderas det starkt att man testar
kabeln med en nätverkstestare för att kontrollera att allt är kopplat riktigt.
När du kontrollerat att kabel är hel anslut den i POE+ switch,
Anslut sedan nätverkskabeln i ingång på dörrbox märkt med INK-POE+ och pil in

Om allt är som det skall startar nu POE+ modulen i dörrboxen och Led POE+ ok tänds.
På det mindre undercentralkortet skall även Power tändas.
Inkoppling kortläsare och el-lås

El-lås ansluts på plint märkt ellås. Ett normalt el-lås ansluts med + på skruv 1 +/NO samt
mitten skruven -.
Sätt dip J3 till 12V eller 24V beroende på vilket lås du väljer att använda dig av.
VIKTIGT: använd skyddsdiod på låset/el-slutblecket då spänningsspiken vid
låsning av lås annars kan skada elektronik i dess närhet.
Öppningsknapp ansluts på J5.
Om dörravkännare används (Magnetkontakt) anslut denna på J4.
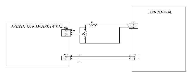
Förbikopplare
På Axessa C60 undercentral finns utgång för förbikopplare.
denna består av ett förbikopplar relä samt en led ingång.
Inkoppling sker genom att man ansluter centralens förbikopplar ingång
till det som är märkt FBK på undercentralkortet.
Ingången märkt LED kopplas till larmcentralens larmstatus utgång.
ingången kan ta emot +/- 5-12V dc.

Uppstart
När installationen är färdigställd är det dags för uppstart av kortläsaren.
- Anslut Spänningskontakten i kortläsaren.
- Är kortläsaren ansluten till UC i samband med uppstart av UC
kommer denna att Lysa rött samt pipa med summern, detta är helt normalt. - När enheten startat skall en av de två dioderna på UC blinka var 5:e sekund
samt den andra dioder lysa konstant. - När kortläsaren är ansluten startar den med ett pip pip.
sedan skall den slockna ner och blinka var 5:e sekund. - Nu är den lokala uppstarten klar och resterande installation sker i tjänsten
www.axessa.cloud
IP-adress
Enheten står som DHCP som standard och fast ip kan ställas ifrån Axessa Cloud.
Kablage specifikation
Kabel mellan kortläsare och dörrbox skall vara rakkablerad kabel 0.3 mm2 (5m färdig kabel ingår)
Kabel mellan Switch och dörrbox skall vara av typ Categori 6 eller bättre.
Felsökning
Vid eventuellt problem börja alltid med att kontrollera att enhet använder senaste Firmware, om inte
uppdatera enhet.
- Ellås låser inte upp
- Svar: Kontrollera att checkboxen Ellås under dörrboxens inställning är i checkad samt att upplåst tid inte är 0.
- Potentialfritt relä aktiveras inte vid passage
- Svar: Kontrollera att checkbox Styrning är i checkad under dörrboxens inställning.
- Hur aktiverar jag förbikopplare
- Svar: Hur du aktiverar och konfigurerar förbikopplare finner du här.


